Se você trabalha com comandos elétricos, entender o intertravamento de contator é indispensável. Afinal, ele é um dos principais responsáveis por garantir a segurança do sistema e evitar falhas graves durante a operação.
Isso acontece porque, em muitos circuitos — principalmente aqueles que envolvem reversão de motores — existem dois contatores que não podem, em hipótese alguma, ser acionados ao mesmo tempo. Caso isso aconteça, pode ocorrer um curto-circuito entre fases, o que pode causar desde o desarme de proteções até a queima do motor e de outros componentes do circuito.
Portanto, o intertravamento entra exatamente como uma solução de proteção lógica, impedindo que esses acionamentos simultâneos aconteçam e garantindo que o sistema funcione de forma segura e controlada.
Neste artigo, você vai entender, de forma simples e prática, o que é o intertravamento de contator, como ele funciona no dia a dia e, principalmente, por que ele é tão importante em sistemas com reversão de motores e comandos elétricos industriais.
Primeiramente, o intertravamento de contator é uma técnica essencial dentro dos comandos elétricos, utilizada para impedir que dois contatores sejam acionados ao mesmo tempo.
Em termos simples, ele funciona como um “bloqueio de segurança”. Ou seja, quando um contator está ligado, o outro automaticamente fica impedido de entrar em funcionamento.
Esse controle é extremamente importante porque evita conflitos no circuito elétrico. Afinal, em muitas aplicações — como na reversão de motores — cada contator executa uma função diferente. Se ambos forem acionados simultaneamente, pode ocorrer uma falha grave, como curto-circuito entre fases.
Portanto, o intertravamento garante que o sistema opere de forma organizada, segura e coerente, permitindo que apenas um comando seja executado por vez.
Além disso, esse recurso é amplamente utilizado em diversas aplicações, como:
Dessa forma, compreender o funcionamento do intertravamento de contator é um passo fundamental para quem deseja montar circuitos mais seguros e profissionais.

Agora, vamos entender isso de forma mais clara e prática.
Em sistemas de reversão de motores, utilizamos dois contatores. Um deles é responsável por manter a sequência normal das fases, fazendo o motor girar em um sentido. Já o outro contator inverte duas fases, fazendo com que o motor gire no sentido oposto.
Até aqui, tudo certo.
No entanto, existe um risco muito sério: se esses dois contatores forem acionados ao mesmo tempo, ocorre um conflito direto entre as fases elétricas.
👉 E o que isso significa na prática?
Quando um contator tenta enviar uma sequência de fases e o outro tenta inverter essa mesma sequência simultaneamente, duas fases diferentes acabam se encontrando diretamente no circuito. Como consequência, ocorre um curto-circuito entre fases.
E esse problema pode gerar vários efeitos negativos:
Além disso, mesmo que exista proteção elétrica, como disjuntores, depender apenas disso não é uma prática profissional. Afinal, o ideal não é corrigir o erro — é evitar que ele aconteça.
Portanto, é exatamente nesse ponto que entra o intertravamento de contator.
Ele atua como uma barreira de segurança no sistema, impedindo que os dois contatores sejam energizados ao mesmo tempo. Ou seja, quando um está ligado, o outro automaticamente fica bloqueado.
Dessa forma, o sistema opera de maneira segura, controlada e confiável, evitando falhas graves e garantindo a integridade dos equipamentos.
Na prática, o intertravamento de contator atua bloqueando o acionamento simultâneo.
Ou seja, quando um contator está energizado, o outro automaticamente fica impedido de ligar.
Esse bloqueio pode acontecer de duas formas principais:
E, idealmente, os dois devem ser utilizados juntos.
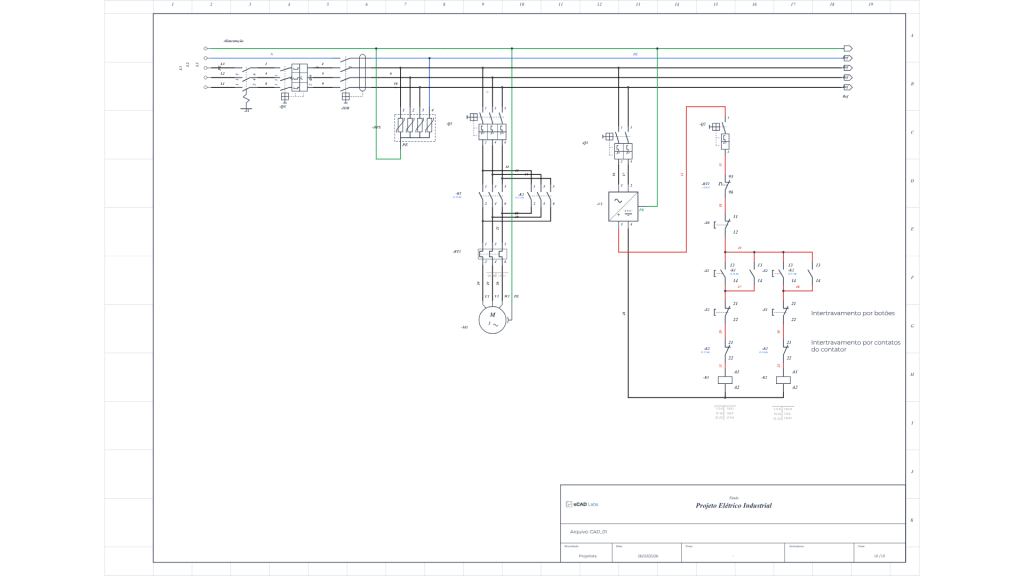
Primeiramente, no intertravamento por contatos do contator, utilizamos os próprios contatos auxiliares dos contatores para impedir que os dois funcionem ao mesmo tempo.
Pense assim: um contator “vigia” o outro.
Funciona da seguinte forma:
Quando você aciona o contator K1, ele não apenas liga o motor, mas também altera um contato auxiliar (normalmente fechado) que está no circuito do contator K2.
👉 O que acontece então?
Ou seja, enquanto K1 estiver ligado, K2 fica automaticamente bloqueado.
Agora, o mesmo acontece ao contrário:
Se você acionar o contator K2, ele vai abrir o contato auxiliar que está no circuito de K1.
👉 Resultado:
👉 Resumindo de forma simples:
Esse mecanismo garante que nunca exista acionamento simultâneo.
E isso é extremamente importante porque evita curto-circuito entre fases e protege todo o sistema.

Além disso, também temos o intertravamento de contator por botões, que funciona como uma camada extra de segurança no sistema.
Pense nele como um “controle inteligente” que garante a ordem correta das ações.
Funciona assim:
Cada botão possui dois tipos de contato:
Agora vem o ponto mais importante 👇
Quando você pressiona um botão, ele não liga o contator imediatamente.
👉 Primeiro, ele desliga o circuito oposto.
👉 Só depois, ele permite que o novo contator seja acionado.
Ou seja, existe uma sequência obrigatória:
👉 Resumindo de forma simples:
Isso garante que os dois contatores nunca funcionem juntos, evitando falhas e protegendo o sistema.

Agora vem um ponto muito importante que muitos profissionais acabam ignorando…
Embora seja possível utilizar apenas um tipo de intertravamento de contator, o mais recomendado — principalmente em aplicações profissionais — é combinar os dois métodos: por contato auxiliar e por botões.
Mas por que fazer isso?
Porque cada tipo de intertravamento atua em um ponto diferente do sistema.
👉 O intertravamento por contato auxiliar funciona de forma automática.
Ou seja, assim que um contator é energizado, ele mesmo bloqueia o outro, sem depender de nenhuma ação adicional do operador.
👉 Já o intertravamento por botões atua diretamente no comando.
Nesse caso, ele garante que, ao pressionar um botão, o circuito oposto seja desligado antes de qualquer novo acionamento.
Agora pense comigo:
Se você usar apenas um dos métodos, ainda existe uma pequena margem para falha — seja por erro de comando, desgaste de componente ou até uma situação inesperada no circuito.
Por outro lado, quando você utiliza os dois juntos:
👉 Ou seja, você cria uma redundância de segurança.
Na prática, isso significa um sistema muito mais confiável, seguro e profissional, reduzindo drasticamente o risco de curto-circuito e falhas no acionamento.
Sem o intertravamento de contator, o sistema fica exposto a um dos erros mais perigosos em comandos elétricos: o acionamento simultâneo de dois contatores.
Na prática, isso significa que dois caminhos elétricos conflitantes podem ser energizados ao mesmo tempo — e é exatamente aí que começam os problemas.
👉 Veja o que pode acontecer:
Além disso, em aplicações industriais, as consequências vão além do circuito:
👉 Em outras palavras:
Sem o intertravamento, o sistema perde segurança e confiabilidade.
Por isso, aplicar corretamente o intertravamento de contator não é apenas uma boa prática — é uma exigência para quem quer trabalhar com qualidade e profissionalismo.
Na prática, você utiliza o intertravamento de contator em:
Além disso, ele faz parte de projetos completos que incluem:
Em resumo, o intertravamento de contator é um dos conceitos mais importantes dentro dos comandos elétricos, principalmente quando falamos em segurança e funcionamento correto do sistema.
Na prática, ele não serve apenas para “organizar” o circuito. Muito pelo contrário: ele existe para evitar situações críticas, como o acionamento simultâneo de contatores, que pode gerar curto-circuito, queima de componentes e até danos ao motor.
Ou seja, o intertravamento atua como uma proteção inteligente. Ele garante que o sistema sempre funcione de forma controlada, impedindo erros que poderiam acontecer durante a operação.
Por isso, dominar o intertravamento de contator não é apenas um diferencial — é uma necessidade para qualquer eletricista que deseja trabalhar com comandos elétricos de forma profissional e segura.
Além disso, quando você aplica corretamente esse conceito no dia a dia, você reduz falhas, evita retrabalho e aumenta a confiabilidade das suas instalações.
👉 E mais: profissionais que dominam o intertravamento de contator conseguem entregar projetos mais seguros, mais bem estruturados e, consequentemente, mais valorizados no mercado.
👉 Agora, se você quer aplicar tudo isso na prática e ainda criar diagramas organizados, com padrão profissional e sem erros, vale a pena conhecer o eCAD Labs. Com ele, você desenvolve seus projetos de comando elétrico com muito mais agilidade, clareza e segurança.
Deixe o seu comentário