
Comandos Elétricos. Dentro das aplicações da eletricidade de potência, Comandos Elétricos (COEL) no setor industrial é sem sombra de dúvidas o mais importante, sobretudo porque representa a maior parcela da transformação da energia elétrica em outros tipos de energia.
Desta forma, a indústria é o palco das atividades exercidas pela maioria dos profissionais da área elétrica, seja na forma de projetos de comandos elétricos, instalação de acessórios e equipamentos, ou mesmo de projetos de automação industrial.
Dentro desta área de conhecimento situa-se o seguimento de COEL que representa técnicas e métodos que são empregados para controlar/manipular acionamentos de máquinas e equipamentos.
Os COEL’s são compostos, em sua grande maioria, por circuito de força, onde podemos encontrar as cargas (ex.: Motores elétricos trifásicos) e circuito de comando que contempla as lógicas de acionamento de dispositivos de manobra e proteção(Ex.: Botoeiras, sinaleiros, etc…).
São os mais utilizados porque na maioria dos casos a distribuição de energia elétrica é feita em corrente alternada (CA) e também em função de simplicidade, robustez e baixo custo, sendo adequado para quase todos os tipos de máquinas encontradas, este tipo de motor é largamente encontrado na indústria.
É possível controlarmos a velocidade dos motores de indução com o auxílio de inversores de frequência
Possui velocidade constante podendo variar em função de alguns fatores como cargas aplicadas a seu eixo. Seu princípio de funcionamento é baseado no campo magnético girante, que surge quando um sistema de correntes alternada trifásico é aplicado em polos defasados fisicamente de 120º.
Dessa forma, surge através desta defasagem um campo magnético em cada conjunto de bobinas do motor, estes campos magnéticos gerados formam o que chamamos de Campo Magnético Girante. Veja a animação abaixo:
Os motores elétricos trifásicos de corrente alternada são os mais utilizados porque na maioria dos casos a distribuição de energia elétrica é feita em corrente alternada (Leia nosso artigo sobre fechamento de motores elétricos | Motor 6 pontas trifásico Clique Aqui) e também em função de simplicidade, robustez e baixo custo, sendo adequado para quase todos os tipos de máquinas encontradas, este tipo de motor é largamente encontrado na indústria. Possui velocidade constante podendo variar em função de alguns fatores como cargas aplicadas a seu eixo.
Seu princípio de funcionamento é baseado no campo magnético girante, que surge quando um sistema de correntes alternada trifásico é aplicado em polos defasados fisicamente de 120º. Dessa forma, surge através desta defasagem um campo magnético em cada conjunto de bobinas do motor, estes campos magnéticos gerados formam o que chamamos de Campo Magnético Girante. Veja a animação abaixo:
Você sabia que é possível controlarmos a velocidade dos motores de indução trifásicos, do tipo gaiola de esquilo, com o auxílio de inversores de frequência?
O Motor de indução funciona normalmente com velocidade constante proporcionada pelo campo magnético girante, logo a velocidade do campo é chamada de velocidade síncrona, e é em função de, basicamente, dois fatores, são eles:
Portanto, dizemos que:A velocidade do motor elétrico de indução é diretamente proporcional a frequência e inversamente proporcional a quantidade de pólos magnéticos
Ns = 120 . f / p
Onde:
Ns = Velocidade síncrona em RPM
f = Frequência em Hz
p = Números de polos
Um motor elétrico trifásico possui as seguintes especificações:
Ns = 120f / p ➜ 120 x 60 / 4 = 1800 RPM
Escorregamento
Alguns fatores faz com que a velocidade real no eixo do motor deixe de ser exatamente a velocidade do campo magnético girante, por exemplo, esta velocidade varia ligeiramente com a carga mecânica aplicada a seu eixo, etc…
Por natureza, o motor elétrico trifásico possui uma diferença entre a velocidade do campo magnético girante (Ns) e a velocidade real em seu rotor (N) este fato se dá em função de um fenômeno chamado escorregamento e é fornecido pelo fabricante do motor podendo variar de motor para motor.
Na maioria das vezes este fenômeno é descrito pelo fabricante em porcentagem (%). Temos a seguinte fórmula para representar o escorregamento do motor elétrico trifásico:
S = (Ns – N) / Ns x 100
Onde:
S = Escorregamento em %
Ns = Velocidade Síncrona em RPM}
N = Velocidade no Rotor em RPM
Vejamos a seguir um exemplo de cálculo de escorregamento:
S = (1800 – 1760) / 1800 x 100 = 2,22%
Sendo que 2,2% da velocidade síncrona representa 40 RPM:
S = 1800 x 0,022 = 40 RPM
Sendo assim a velocidade real no eixo do motor elétrico será a diferença entre a velocidade síncrona e o escorregamento. Esta recebe o nome de Velocidade Nominal
N = Ns – S
Onde:
N = Velocidade Nominal RPM
Ns = Velocidade Síncrona em RPM
S = Escorregamento em RPM
motor de seis terminais ou popularmente conhecido como motor 6 pontas elétrico é um motor trifásico de corrente alternada esta máquina elétrica mais popular na aplicação industrial é sem sombra de dúvidas um excelente conversor de energia elétrica em mecânica. Seu surgimento se deu nas mão de Nicola Tesla e o avanço tecnológico nos permite possuir hoje motores elétricos para todas as aplicações e seguimentos industriais (conheça o motor Wmagnet neste artigo publicado aqui na Sala da Elétrica, Clique Aqui).
Partindo da premissa que você conhece o motor elétrico trifásico de indução trataremos neste artigo sobre os tipos de fechamentos dos enrolamentos de motores elétricos trifásicos com seis terminais (motor 6 pontas).
Lembre-se que o motor fornece a opção de seis terminais para permitir a alimentação através de dois níveis distintos, por exemplo 220V e 380V. Temos portanto dois tipos de fechamentos para este tipo de motores, são eles:
Na maioria dos casos os motores possuem 6 pontas de cabos em sua caixa de ligação . O fechamento em triângulo proporciona o fechamento na menor tensão suportada, por exemplo: um motor que suporte 380V e 220V o fechamento em triângulo será para a tensão de 220V.
Será possível entender na ilustração abaixo como realizar o fechamento em triângulo do motor elétrico trifásico, observe que os terminais 1-6, 2-4 e 3-5 são interligados entre si e estas pontas são interligadas com a rede de alimentação trifásica.

Bom, como vimos, a maioria dos motores apresentam pontas 6 e para podermos ligá-lo ao maior nível de tensão disponível devemos fecha-lo em estrela.
Este fechamento é basicamente o mais simples de ser desenvolvido, observe que o fechamento se dá com a a realização do curto circuito dos terminais 4-5-6 e realiza-se a alimentação trifásica utilizando os terminais 1, 2 e 3. Veja a seguir uma ilustração deste fechamento.

Trataremos neste artigo do motor 12 pontas, mas antes: Você deve saber que existem diversas maneiras de interligar um motor a rede elétrica, certo? O motor elétrico trifásico de seis terminais (Aconselho que leia o artigo motor de seis terminais para entender | Clique Aqui) possibilita que realizemos a alimentação através de, no máximo dois níveis de tensão.
Neste artigo abordaremos o motor de doze terminais (motor 12 pontas) que permite que sua alimentação seja realizada com até quatro níveis de tensão. Isso tudo depende é claro da maneira com a qual iremos realizar a interligação de seus terminais na caixa de ligação, ou seja, depende da forma como será realizado seu fechamento das bobinas, sendo assim tentaremos entender ao longo desta matéria quais os níveis de tensão, quais os fechamentos existentes e como construir estes fechamentos.
Dentre os tipos de motores elétricos disponíveis no mercado o motor 12 pontas se destaca pela sua aplicabilidade. Este tipo de motor disponibiliza doze terminais de interligação que faz com que possamos alimentá-lo com até quatro níveis diferentes de tensão elétrica comercialmente distribuídas pelas concessionárias de energia, por exemplo:

Estes doze terminais de interligação referem-se a seis conjuntos de bobinas que constituem o motor elétrico e é importante observar que independente do fechamento que o motor receba, cada uma das bobinas receberá sempre 220V e por isso não acontecerá a queima do motor em função do acréssimo da tensão elétrica de alimentação.
Para cada nível de tensão requerido teremos uma forma de realizar o fechamento de suas bobinas. São basicamente quatro tipos de fechamento a considerar, são eles:
Este tipo de fechamento fará com que seja possível a conexão motor na menor tensão suportada por ele, em nosso exemplo 220V. Partindo do pressuposto que independente da tensão de alimentação, o motor 12 pontas sempre receberá em seus enrolamentos o mesmo nível de tensão e que em nosso exemplo, cada bobina permanecerá com 220V, temos abaixo o esquema elétrico de um fechamento para a tensão de 220V que por sinal é a menor tensão que este motor suporta:

Obs.:
“Tendo em vista que este fechamento assemelha-se com um circuito paralelo, o fechamento duplo triângulo ao ser conectado a rede de alimentação de 220V recebe em cada uma de suas bobinas os mesmos 220V da rede elétrica.”
Neste fechamento temos as bobinas do motor assumindo um fechamento que proporcionará uma divisão da tensão elétrica da rede de alimentação e considerando a tensão elétrica nominal de cada enrolamento como sendo de 220V teremos que para o fechamento a seguir a disposição das bobinas do motor estrá apto a receber uma alimentação com uma tensão elétrica de 380V.
Por se tratar do mesmo motor, temos que levar em consideração que cada bobina do motor elétrico trifásico receberá um nível de tensão de 220V, desta maneira vamos realizar o fechamento considerando as características de Tensão de Fase e Tensão de Linha aplicado aos seu enrolamentos, observe:

Obs.:
Com a Tensão de Linha de380V representadas em R, S e T temos, respectivamente, as Tensões de Fase de 220V em cada uma das bobinas, sendo que:
Vf = VL / √3 ➜ Vf = 380 / √3 ➜ Vf = 220V
Este tipo de fechamento “comporta-se” como um circuito em série, logo, existe a divisão de tensão entre os conjuntos de bobinas associados.
Quando a necessidade é interligar o motor a uma tensão de 440V, então realizamos o fechamento triângulo. Levando em consideração as características apresentadas anteriormente, permitiremos através deste fechamento que cada um dos enrolamentos receba o mesmo nível de tensão dos fechamentos duplo estrela e duplo triângulo, ou seja, 220V. Veja:
Obs.:
No fechamento em triângulo o motor será configurado a fim de receber a tensão de 440V, observe que, teoricamente a tensão de fase seria de 440V mas o fato de associarmos os enrolamentos em série permite que esta tensão seja dividida entre os dois enrolamentos fazendo com que cada um receba 220V.
Quando há necessidade de interligar o motor 12 pontas em um nível elevado de tensão, neste nosso exemplo 760V, fazemos o uso do fechamento estrela para o motor 12 pontas.

Levando em consideração as características apresentadas anteriormente, permitiremos através deste fechamento que cada um dos enrolamentos receba o mesmo nível de tensão dos fechamentos duplo estrela e duplo triângulo, ou seja, 220V.]
Observe que:
…Os conjuntos de bobinas são associados em série a fim de garantir a distribuição da tensão de fase de forma proporcional a cada uma. Sendo a tensão de Linha (Alimentação ) de 760V podemos deduzir que a tensão de fase será de 440V:
Vf = VL / √3 ➜ Vf = 760 / √3 ➜ Vf = 440V
Esses 440V divide-se entre os dois conjuntos de enrolamentos e cada um receberá respectivamente 220V como podemos observar na ilustração acima.
Em comandos elétricos caracterizamos como dispositivos de acionamento e controle os componentes que auxiliam na composição das lógicas de acionamento do circuito que chamamos de “Circuito de Comando”.
As chaves auxiliares, ou botões de comando, são chaves de comando manual que interrompem ou estabelecem um circuito de comando por meio de pulsos. Podem ser montadas em painéis ou em sobreposição. Abaixo é possível observar uma botoeira e seu respectivo símbolo.
Podemos encontrar os mais diversos tipos de botoeiras, podendo ser classificadas como botoeira de pulso, botoeira com trava (ou retentiva) tipo cogumelo para aplicações em botões de emergência, etc…
Em comandos elétricos sinalização é a forma visual ou sonora de se chamar a atenção do operador Para uma situação Determinada em um circuito, máquina ou conjunto de máquinas. Ela é realizada por meio de buzinas e campainhas ou por Sinalizadores luminosos com cores determinadas por normas.

A utilização de sinalizadores luminosos em comandos elétricos baseiam-se em aplicações específicas, estas aplicações são baseadas em cores que representam cada situação. Observem abaixo na tabela a seguir, as cores que determinam um Utilização dos Sinalizadores luminosos e suas respectivas aplicações:
| Cor | Condição de Operação | Exemplos de Aplicação |
| Vermelho | Condição anormal | Indicação de que a máquina está paralisada por atuação de um dispositivo de proteção.
Aviso para a paralisação da máquina devido a sobrecarga, por exemplo. |
| Amarelo | Atenção ou cuidado | O valor de uma grandeza (corrente, temperatura) aproxima-se de seu valor limite. |
| Verde | Máquina pronta para operar | Partida normal: Todos os dispositivos auxiliares funcionam e estão prontos para operar. A pressão hidráulica ou a tensão estão nos valores especificados.
O ciclo de operação está concluído e a máquina está pronta para operar novamente. |
| Branco (Incolor) | Circuitos sob tensão em operação normal | Circuitos sob tensão: Chave principal na posição LIGA.
Escolha de velocidade ou do sentido de rotação. Acionamentos individuais e dispositivos auxiliares estão operando. Máquinas em movimento |
| Azul | Todas as funções para as quais não se aplicam a cores acima. | |
Em comandos elétricos contatores são dispositivos de manobra mecânica acionados eletromagneticamente, construídos para uma elevada freqüência de operação (manobras). De acordo com uma potência (carga).
Basicamente, existem dois tipos de contatores:
Esses dois tipos de contatores são semelhantes. O que os diferencia são algumas características mecânicas e elétricas, assim, os contatores para motores caracterizam-se por apresentar:
Veja a seguir a representação dos contatores de potência:

Os contatores auxiliares são usados para:
Esses contatores Apresentar caracterizam-se por:
A seguir a representação do contator auxiliar:

Esse tipo de relê, atua como dispositivo de proteção, controle ou comando do circuito elétrico, atua por efeito térmico provocado pela corrente elétrica. O elemento básico dos reles térmicos é o Bimetálicos. O bimetal é um conjunto formado por duas lâminas de metais diferentes Ferro (normalmente e níquel), sobrepostas e soldadas, estes dois metais de coeficientes de dilatação diferentes, formam um par metálico.
Por causa da diferença de coeficiente de dilatação, se o par metálico submetido a uma temperatura elevada, um dos metais irá se dilatar mais que o outro, por estarem unidos fortemente, o metal de menor coeficiente de dilatação provoca o encurvamento do conjunto para o seu lado, afastando o conjunto de um determinado ponto. Causando assim o desarme do mesmo.

A tradicional partida direta de motores elétricos trifásicos pode ser considerada como recurso ideal quando deseja-se usufruir do desempenho máximo nominais de um motor elétrico trifásico, como por exemplo o torque de partida (uma das principais características do motor elétrico). No entanto, este sistema de partida é recomendado para motores que possuam no máximo 7,5/10cv de potência.
A partida direta implica diretamente no desempenho do motor e principalmente na infraestrutura da rede de alimentação onde esta máquina elétrica é instalada, dependendo da aplicação é mais viável utilizarmos uma partida indireta (Leia nosso artigo sobre partidas indiretas, clique aqui) , podemos observar abaixo as principais características deste sistema de partida:
| CARACTERÍSTICAS DA PARTIDA DIRETA DE MOTORES ELÉTRICOS TRIFÁSICOS | |
| Prós | Contra |
| Conjugado Nominal na Partida | Corrente de Partida pode chegar a 8 vezes a nominal |
| Dispositivos de acionamentos mais robustos | |
| Custo elevado de mantenimento | |
Como podemos observar, o diagrama de potência da partida direta expressa o motor elétrico como sendo a carga que será acionada e o acionamento é realizado através do componente contator.
A finalidade deste diagrama de potência de uma partida direta é acionar o motor elétrico trifásico disponibilizando a ele 100% da tensão de alimentação fornecida pelo sistema trifásico de alimentação. Para isto se faz necessário que seja acionado o contator K1 para que este disponibilize a alimentação ao motor elétrico trifásico, no entanto é importante observar que os fusíveis devem estar íntegros permitindo a circulação da corrente e o relé térmico também deverá estar em seu estado normal de trabalho (não acionado). Sendo assim teremos o seguinte diagrama de comando:
O diagrama de comando desta partida direta representa a lógica de contatos que será responsável por acionar os componentes que serão responsáveis por comandar as cargas presentes no diagrama de potência (neste caso o motor elétrico trifásico).

Estando os contatos NF do relé térmico (F7), botão de emergência e do botão desliga em condição de normal, ou seja, fechados, pressionando o botão Liga teremos a alimentação da bobina do contator K1 que por sua vez irá fechar seus contatos de potência acionando o motor elétrico trifásico e ira realizar o também o fechamento de seus contatos auxiliares, neste caso o contato de selo que tem o objetivo de manter a bobina do contator alimentada. Somente será realizada a desenergização da bobina caso seja pressionado o botão de emergência, o botão desliga ou o contato auxiliar do relé térmico seja acionado (esta ultima hipótese somente ocorrerá quando houver uma falha no motor em função de sobrecarga).
É muito provável que você conheça ou já escutou alguém falar sobre a Partida Direta de Motores Trifásicos, bom a este sistema de partida, como vimos anteriormente (acesse aqui o post da partida direta), se aplica à motores que possuam potência igual ou inferior a 10cv. Quando a partida direta é escolhida como chave de partida a ser utilizada, devemos atentarmos nos dispositivos de acionamentos que serão empregados, como por exemplo o contator, relé térmico e etc. Caso contrário poderemos ter a redução da vida útil destes componentes. Algumas “regras” deverão ser obedecidas para a escolha destes componentes no dimensionamento partida direta.
Trataremos a seguir das principais características técnicas para podermos dimensionar uma partida de motor elétrico trifásico.
O motor a ser considerado neste artigo será um motor tipo gaiola de esquilo e poderá receber qualquer nível de tensão elétrica, podendo portanto estar com seus terminais proporcionando um fechamento em estrela ou triângulo (isso não implica no dimensionamento) relembre abaixo os fechamentos estrela e triângulo:


Para tornar nosso aprendizado mais pático, iremos partir do pressuposto que possuímos um motor elétrico trifásico com as seguintes características:
Motor elétrico trifásico de 30cv de potência, 4 polos e será energizado a uma rede de alimentação trifásica de 380Vac/60Hz. A corrente nominal informada pelo fabricante é de 44A e possui como fator de corrente de partida: Ip/In=8,0.
Este trabalha em regime normal de manobra com rotor gaiola de esquilo e desligamento em regime, por fim, possui tempo de partida de 5 segundos.

OBS: A Categoria de emprego dos componentes será AC3, pois trata-se de aplicação de motor elétrico trifásico de indução e a interrupção se efetua com o motor em regime

Dimensionamento do contator K1
Considerando que o contator, neste tipo de acionamento, conduzirá 100% da corrente do motor, temos que a corrente do contator deverá ser igual ou superior a corrente nominal do motor elétrico trifásico, veja a seguir:
| Fórmula | Logo teremos para nosso exemplo: |
|
Ie ≥ 44 x 1,15 Ie ≥ 50,6AA corrente elétrica a ser considerada ao contator K1, chamada de corrente de emprego será de 50,6AComo podemos observar no cálculo acima. |
Consultando o catálogo do fabricante do contator escolhido, determinaremos qual o modelo que atende a necessidade, veja que neste caso utilizaremos como referência o catálogo do fabricante WEG, sendo assim teremos o seguinte contator:
O contator escolhido foi o CWM65 que, utilizado na classe AC3 conforme necessidade do exercício proposto, pode ser aplicado para potências nominais de até 40cv conforme o item “B” acima (nossa necessidade é de 30cv). Este mesmo contator é aplicado a uma corrente de emprego máxima de 65A conforme o item “A” na figura anterior, nosso cálculo determinou uma corrente mínima de emprego de 50,6A.
O relé térmico tem a função de proteger a integridade do motor elétrico, desta forma, este deverá possuir em sua faixa de ajuste, a mesma corrente nominal do motor e também deverá ser compatível ao contator escolhido, pois caso contrário não será possível realizar sua montagem ao contator. Veja na ilustração abaixo o relé térmico escolhido…

Observe que o modelo de relé térmico escolhido é o RW67-2D (B) que, por sua vez, é compatível com o contator selecionado anteriormente (A). A corrente nominal do motor fornecida pelo fabricante é de 44A conforme mencionado no início do exercício, portanto, além de determinarmos o modelo do relé utilizado, devemos encontrar uma faixa de ajuste compatível a corrente nominal. Já que In=44A escolhemos a faixa de ajuste de 40 a 57 (C).
Próximo de finalizarmos este artigo, iremos agora para o ultimo passo de nosso dimensionamento de partida direta. Serão necessário três situações para determinarmos os fusíveis de proteção, são eles:Antes de determinarmos o fusível devemos submeter o fusível escolhido em três situações distintas que implicará na proteção do circuito como um todo.
Antes de mais nada temos que reconhecer que, neste caso, o fusível terá como função, garantir a proteção do circuito de acionamento do motor e não a proteção do motor propriamente dita.

Quando tratamos de proteção do motor através de fusível devemos nos atentar que, no momento da partida, o motor possui a corrente de partida elevada, podendo chegar a 8 vezes a corrente nominal, sendo assim teremos que utilizar os fusíveis de acionamento retardado para que estes não sejam acionados no momento da partida do motor.
Em nosso exemplo o motor executa sua partida em 5 segundos, tempo este em que a corrente de partida terá seu valor acima da nominal, então determinaremos a corrente do fusível baseado nestas características bem como a corrente de partida do motor elétrico trifásico.
Determinando a corrente de partida do motor
| Fórmula | Logo teremos para nosso exemplo: |
|
Ip = 8 x 44 Ip = 352AA corrente elétrica no momento da partida do motor será de 352A aproximadamente. |
Conhecendo a corrente de partida e o tempo que o motor leva para chegar em seu valor nominal de rotação podemos determinar o valor de fusível a ser aplicado. veja na ilustração abaixo estas informações aplicadas ao gráfico do fabricante do fusível:
Observe que o fusível escolhido foi o de 63A Retardado

A corrente do fusível dever ter valor superior a 20% da corrente nominal do motor elétrico a qual será aplicado. Logo, teremos a seguinte fórmula:
| Fórmula | Logo teremos para nosso exemplo: |
If ≥ ,2 x In
|
A CORRENTE ELÉTRICA QUE REPRESENTA A CORRENTE NOMINAL DO MOTOR ACRESCIDA DE 20% É 52,8A APROXIMADAMENTE |
Portanto teremos o seguinte valor de corrente:
A corrente calculada de 52,8A é inferior a corrente determinada na 1° situação, portanto o fusível escolhido de 63A através do gráfico atende a necessidade desta segunda situação de escolha do fusível.
Nesta terceira e ultima situação observaremos se o fusível irá proteger os dispositivos de acionamento do motor (contator e relé térmico), para isso devemos garantir que a corrente do contato, bem como a do relé térmico seja superior a do fusível escolhido. veja:
If máxima do contator = 125A
If ≤ Ifmax K1
If ≥ 125A
If Relé Térmico = 100A
If ≥ 100A
Tendo em vista que se faz necessário, para a seletividade dos fusíveis, o atendimento dos três requisitos (situação 1, 2 e 3) podemos afirmar que o fusível escolhido de 63A atende perfeitamente as necessidades que o circuito de partida direta exige em sua proteção.
Um link interessante para o dimensionamento de sistemas de partidas de motores:\
Instruções:
Clique na imagem abaixo para acessar:
Como sabemos, o grande problema em aplicar a partida direta em motores trifásico é o elevado valor de corrente que este pode proporcionar no instante da partida em função de ter que vencer a inércia para sair do repouso. A partidas indireta de motores trifásicos é basicamente, o método utilizado para realizamos a redução desta “corrente de partida” que Interferem diretamente no dimensionamento de dispositivos elétricos e condutores responsáveis pela partida do motor elétrico trifásico.
Um dos grandes malefícios da partida direta é o alto valor da corrente elétrica no ato da partida (ignição) do motor elétrico que gera, entre outras coisas, uma necessidade de componentes e cabos robustos na instalação, gerando assim um alto custo de implantação bem como o custo excessivo no consumo de energia elétrica no dia a dia. Então para que se possa reduzir este custo é necessário diminuir o nível desta corrente.
Existem várias formas de realizar uma partida indireta e com isto conquistar a redução da corrente de partida de um motor elétrico trifásico, vejamos abaixo as principais:
Existem também soluções de motores mais eficientes que prometem reduzir significamente os custos de mantenimento de uma máquina e/ou processo, um exemplo típico destes motores é o Motor WMagnet da Weg que você pode conferir neste artigo que publicamos aqui na Sala da Elétrica, Clique Aqui para saber mais.
Neste artigo trataremos sobre a mais usual das Partidas Indiretas de motor elétrico trifásico a ” Partida Estrela Triângulo “. Como o próprio nome já diz, este sistema realizará uma partida do motor trifásico em um fechamento estrela e após alguns segundos conduz o motor ao fechamento triângulo, vale lembrar que o intuito desta e de qualquer uma das partidas indiretas é reduzir a corrente elétrica no instante da partida (arranque) do motor elétrico trifásico. Atente-se que neste caso o motor a ser utilizado necessitará de possuir em sua caixa de ligação, no mínimo, seis terminais de conexão pois o fechamento das bobinas será realizado com auxilio dos contatores que compõe o sistema da partida estrela triângulo.
Antes de iniciarmos, vale lembrar que todo esforço em reduzir a corrente de partida produz um “sintoma” de diminuição do torque no motor, logo, por mais que aparente ser simples, a partida estrela triângulo deve ser aplicada corretamente em casos já previamente estudado para que não ocorra prolemas no start-up do projeto.
Como toda e qualquer partida indireta, a Partida Estrela Triângulo proporciona a redução da corrente elétrica do motor elétrico trifásico fazendo uso da estrutura física dos enrolamentos (Bobinas) do motor, ou seja, realiza a partida em dois estágios, para isto o motor deve possuir no mínimo seis terminais em sua caixa de ligação, isto significa que este motor possibilitará seu fechamento para receber até dois níveis de tensão (Normalmente 220V e 380V).
Sendo assim, o motor que utilizaremos dependerá da possibilidade de receber, no mínimo, dois tipos de fechamento de suas bobinas, o fechamento em estrela ou triângulo. Desta forma, observe nas ilustrações a seguir o esquema elétrico que representa estes dois fechamentos em um motor de seis terminais, logo, três conjuntos de bobinas:
| FECHAMENTO TRIÂNGULO | FECHAMENTO ESTRELA | |
![]() |
![]() |
|
| O Fechamento Triângulo tem por definição permitir com que o motor receba o menor nível de tensão de alimentação para qual foi projetado, por exemplo em um motor com tensão de alimentação 220/380V o fechamento triângulo permitirá a inserção da tensão 220V | O Fechamento Estrela tem por definição permitir com que o motor receba o maior nível de tensão de alimentação para qual foi projetado, por exemplo em um motor com tensão de alimentação 220/380V o fechamento triângulo permitirá a inserção da tensão 380V. |
Não existe mágica, para alcançar o objetivo principal (redução da corrente elétrica) existem somente duas possibilidades, a redução da tensão elétrica ou a redução da resistência elétrica da estrutura física dos enrolamentos do motor (esta ultima é impossível para o motor do tipo gaiola de esquilo). Sendo assim, para reduzir a corrente de partida, a partida estrela triângulo faz o seguinte:
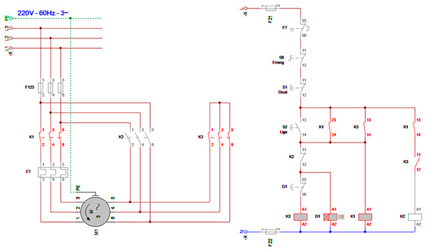
Inicialmente o motor recebe a alimentação de 220V da rede de alimentação em seus terminais que neste momento está na configuração fechamento estrela proporcionado através do acionamento dos contatores K1 e K3 conforme a ilustração abaixo:

Como dito anteriormente, a tensão inserida no motor neste instante é de 220V, no entanto sabemos que este fechamento existe para que seja possível a inserção do nível de tensão de 380V, assim, a tensão elétrica é dividida internamente em suas bobinas resultando em uma tensão de 127V (e deveria, teoricamente, ser de 220V). Ocorre então a redução da tensão elétrica no momento da partida do motor reduzindo posteriormente a corrente elétrica de partida (Ip).
Com a diminuição da tensão e respectivamente a redução da corrente de partida teremos inevitavelmente a redução do torque do motor. Podemos afirmar que a corrente de partida será reduzida para 1/3 da corrente nominal, logo, se a corrente de partida do motor for de 100A, com esta opção de partida em estrela triângulo teremos uma corrente de 33A e respectivamente a redução de torque é na mesma proporção, ou seja, diminui para 1/3 do torque nominal.
O motor não pode permanecer longos períodos funcionando com tensão reduzida e fechado em estrela, por isto, após alguns segundos (estabelecido pelo fabricante do motor) a partida deve assumir o fechamento triângulo permitindo ao motor elétrico que receba tensão elétrica nominal de 220V em cada uma de suas bobinas. Portanto, na partida estrela triângulo, após a partida do motor, teremos o fechamento triângulo sendo executado pelos contatores K1 e K2, observe a ilustração:

Com isto temos a partida de motor elétrico trifásico através da Partida Indireta Estrela Triângulo.
Fala o download do diagrama para o CADe SIMU no link abaixo:
Se você é um profissional ou estudante da área de eletricidade já ouviu falar em partida estrela triângulo que é um dos modelo de partida indireta mais utilizados no emprego de motores elétricos trifásicos. Bastante solicitado também em testes para eletricista, há quem diga que um bom eletricista é obrigado a conhecer muito bem a partida estrela triângulo. Conheça um pouco mais da partida estrela-triângulo neste artigo que publicamos a algum tempo atras | Clique aqui para acessar a matéria.
Neste artigo iremos abordar as técnicas empregadas para realizar o dimensionamento do sistema de partida Estrela Triângulo de maneira que seja consideradas todas as características técnicas e nominais dos componentes a serem empregados neste sistema.
Antes de iniciarmos com o dimensionamento temos que entender como se dá o funcionamento deste sistema de partida que é ainda hoje bastante encontrada nas indústrias no acionamento de diversos tipos de cargas, principalmente compressores de ar. Observe o vídeo abaixo pra relembrar o funcionamento da partida Estrela Triângulo:
Após entendermos o funcionamento da partida estrela triângulo, vamos aprender seu dimensionamento. Diferente da partida direta, a partida estrela triângulo será dimensionada tomando como referência as características individuais de cada componente do circuito separadamente, uma vez que a corrente que circula em cada componente do circuito é diferente uma da outra.
Para melhor exemplificarmos nosso conteúdo abordado neste artigo, atribuiremos aos cálculos realizados o exemplo do dimensionamento da partida estrela triângulo de um motor elétrico trifásico com os seguintes dados:

Consideraremos que este motor trabalha em regime normal de manobra com rotor gaiola de esquilo e desligamento em regime, por fim, possui tempo de partida de 5 segundos.

O primeiro passo é realizar o dimensionamento dos contatores K1 e K2 que serão idênticos, pois a corrente por eles conduzida será de mesma intensidade, lembrando que estes dois trabalharão juntos no segundo estágio do sistema de partida estrela triângulo, quando o sistema assumir o fechamento triângulo. Para começarmos o dimensionamento destes contatores iremos determinar a corrente do fechamento em triângulo, ou melhor, a “Corrente de Fase” que representa a corrente que circula em cada uma das bobinas do motor elétrico trifásico.
Para realizarmos o dimensionamento dos contatores K1 e K2 deveremos compreender que a corrente elétrica que circulará pelos contatos principais (contatos de potência) será de fundamental importância para definirmos o tipo e modelo de contator que será utilizado. Tendo em vista que, nos casos dos contatores K1 e K2 a corrente que irá percorrer seus contatos será a corrente de fase, então podemos começar deduzindo a corrente de linha deste nosso sistema de partida, sendo assim temos:
A corrente de linha, ou seja, a corrente disponível na fonte de alimentação será exatamente o valor nominal do motor elétrico, ou seja 20,2A
IL = In
Onde:
IL = Corrente de Linha em A
In = Corrente Nominal em A
Portanto teremos a corrente de linha igual a corrente nominal do motor elétrico escolhido
IL = In
IL = 20,2A
Observando a corrente que circulará nos contatores K1 e K2 podemos notar que não é a mesma corrente nominal do motor em função da divisão ocasionada nos nós acima de K1 – Trata-se da “Corrente de Fase”. Devemos, portanto, determinar a corrente fase que representa a corrente que circula nos contatores K1 e K2 no segundo estágio da partida estrela triângulo, veja a imagem ao lado.
I▲ = IL / √3
Onde:
IL = Corrente de Linha em A
I▲ = Corrente de Fase em A
√3 = x 0,58
Teremos então
I▲ = IL x 0,58
I▲ = 20,2 x 0,58
I▲ = 11,71 A
Neste momento iremos determinar a corrente de emprego dos contatores K1 e K2 para que possamos escolher o melhor componente para a nossa aplicação (partida estrela triângulo), sendo que a corrente de emprego deverá ser 15% superior a corrente nominal sendo assim teremos a seguinte fórmula:
K1 = K2 = Ie ≥ (0,58 x In) x 1,15
Onde:
Ie = Corrente de nominal de emprego (do Contator)
0,58 x In = Corrente de Fase em A
1,15 = Acréscimo de 15%
Obtemos o seguinte valor de corrente de emprego (Ie) do contator:
K1 = K2 = Ie ≥ (0,58 x In) x 1,15
Ie = (0,58 x 20,2) x 1,15
Ie = 11,716 x 1,15
Ie = 13,47A
Conhecendo a corrente de emprego podemos definir o contator a ser utilizado, observe que as características oferecidas no exemplo definem a aplicação do motor em regime normal de manobra com rotor gaiola de esquilo e desligamento em regime, portanto o contator a ser utilizado será da Classe AC3 como vemos na ilustração abaixo.

O contator escolhido foi o CWM25 que, utilizado na classe AC3 conforme necessidade do exercício proposto, pode ser aplicado para potências nominais de até 8,7cv conforme o item “B” acima (nossa necessidade é de 7,5cv). Este mesmo contator é aplicado a uma corrente de emprego máxima de 25A conforme o item “A” na figura anterior, nosso cálculo determinou uma corrente mínima de emprego de 50,6A. O item “C” será utilizado no dimensionamento dos fusíveis logo a seguir.

Observe que no sistema de partida estrela triângulo, a corrente que circula no Relé térmico NÃO será a corrente nominal do circuito, analisando o diagrama é possível notar que esta corrente é a corrente de fase do circuito quando fechado em triângulo, portanto ao dimensionar este dispositivo devemos considerar esta corrente parcial, senão teremos um relé térmico super dimensionado e sem função alguma no circuito.
Lembre-se que a corrente de fase, na verdade, representa a corrente elétrica que circula através de cada uma das bobinas do motor elétrico trifásico. Basta observar a imagem ao lado para notar que a corrente elétrica que circulará pelo relé térmico é, na verdade, uma parcela da corrente nominal (total) já que esta está sendo dividida nos nós existentes sobre o contator K1.
Sabendo disto podemos deduzir que a corrente deste dispositivo será determinada da seguinte maneira:
If7 = In / √3
Onde:
IF7 = Corrente nominal do relé térmico em A
In = Corrente nominal em A
Sendo assim teremos uma necessidade de um relé térmico que suporte uma corrente de aproximadamente 11,6A como podemos observar abaixo…
If7 = 20,2 / 1,73
If7 = 11,66A
Conhecendo os relés térmicos podemos afirmar que a escolha deste dispositivo, na grande maioria das vezes está diretamente relacionada ao contator selecionado, por isso, em nosso dimensionamento foi determinado o relé de sobrecarga de modelo RW27 com faixa de ajuste entre 11 e 17 A. Veja abaixo:

O contator K3 na partida estrela triângulo, somente será utilizado pelo sistema no momento da partida do motor, ou seja, no momento em que o circuito assumir o fechamento estrela, sendo assim, a corrente que circulará neste trecho do circuito será de 33% a corrente nominal (Leia este artigo para entender).
K3 = Ie ≥ (0,33 x In) x 1,15
Onde:
Ie = Corrente de nominal de emprego (do Contator K3)
0,33 x In = Corrente (Estrela) em A
1,15 = Acréscimo de 15%
Isto resultará em uma necessidade de um contator que suporte uma corrente de emprego de aproximadamente 7,6A como vemos abaixo:
IK3 = Ie ≥ (0,33 x 20,2) x 1,15
Ie = (6,66) x 1,15
Ie = 7,6A
Em nossa escolha determinamos que o melhor contator será o CWC09:


Os fusíveis no sistema de partida dos motores têm a função de proteger o circuito como um todo, isto inclui os cabos, contatores e é claro, o relé térmico. Neste caso, o dimensionamento passa por um análise de três condições, sendo que é necessário que se atenda o pior caso.
1º Caso
Inicialmente comprovaremos que a corrente do fusível deverá possui como corrente nominal, no mínimo, 20% a mais que a corrente nominal do motor elétrico do nosso exemplo, então teremos:
If ≥ In x 1,2
If ≥ 20,2 x 1,2
If = 24,2 A
Onde:
If = Corrente de nominal do fusível em A
In = Corrente Nominal
2º Caso
Neste momento iremos verificar se o fusível realizará a proteção dos contatores K1 e K2:
If ≤ IFmax de K1 e K2
If ≤ ifmax k1 / k2
If ≤ 50A
Onde:
If = Corrente de nominal do fusível em A
Ifmax k1/k2 = Corrente de ruptura do contator em A
3º Caso
Da mesma maneira que realizamos no segundo caso, faremos agora a comparação para sabermos a situação da proteção do relé térmico:
If ≤ IFmax de F7
if ≤ ifmax F7
if ≤ 40A
Onde:
If = Corrente de nominal do fusível em A
Ifmax F7 = Corrente de ruptura do relé térmico em A
Conclusão: Com a análise realizada podemos considerar um fusível de 25A que atende as três situações anteriores, ou seja, 25 A é superior a 20% da In, maior que Ifmax de K1/K2 e maior também que Ifmax de F7, por sua vez, é capaz de proteger os componentes da partida estrela triângulo e suporta a corrente nominal do motor elétrico trifásico.
Agora, temos um conteúdo sobre Comandos Elétricos mais resumido para auxiliar em todo conteúdo acima.

São processos eletroeletrônicos onde através de lógica de contatos é possível acionar máquinas elétricas e/ou sistemas de automação, residencial ou industrial.
São basicamente circuitos de acionamento de cargas, máquinas industriais. Quando falamos em acionamento de cargas pensamos logo em motores, mas não se restringe somente a isso.
Podemos também acionar sistemas de aquecimento, iluminações de grande porte, refrigeração e etc.
Podemos usar comandos elétricos em residências também. Em menor escala mas usa-se.
Ex: acionamento de piscinas, bombas de poços artesianos, hidromassagem, acionamento de iluminação por fotocélula.
Mesmo com o uso de componentes eletrônicos, como o soft starter, ainda assim é necessário utilizar outros componentes como contatores, que é um dos mais utilizados, fusíveis que é essencial para a proteção do sistema e dos componentes. Desta maneira podemos observar que ainda que tenha muitos componentes eletrônicos o uso de componentes eletromecânicos, componentes de comandos elétricos, ainda são necessários e por isso comandos elétricos não caem em desuso.

Você aprenderá todos os conceitos de comandos elétricos necessários para estruturar e comandar o funcionamento das máquinas elétricas seja na área residencial, comercial e principalmente industrial.
Você entenderá como construir um raciocínio lógico para conseguir entender de uma vez por todas o funcionamento de comandos elétricos e acionamentos.
Além de conhecer os componentes mais utilizados no dia a dia, ainda aprenderá no detalhe seus respectivos funcionamentos.
Para informação completa do Curso de Comandos Elétricos, acesse aqui: http://bit.ly/COEL_CURSO

Comandos Elétricos é incrível, é uma área infinita de possibilidades… E quem domina efetivamente consegue aproveitar o mar de opções e inovações que podem surgir.
1.1 Fechamento do motor elétrico trifásico de 6 pontas
O motor de seis terminais é um motor trifásico de corrente alternada.
Este motor é um dos mais populares para a aplicação industrial, e com certeza é um excelente conversor de energia elétrica em mecânica.
Este motor fornece a opção de seis terminais para permitir a alimentação através de dois níveis distintos, por exemplo 220V e 380V.
Temos portanto dois tipos de fechamentos para este tipo de motores, são eles:
1.2 Fechamento em triangulo (motor 6 pontas)
O fechamento em triângulo proporciona o fechamento na menor tensão suportada, por exemplo: um motor que suporte 380V e 220V o fechamento em triângulo será para a tensão de 220V.
Será possível entender na ilustração abaixo como realizar o fechamento em triângulo do motor elétrico trifásico, observe que os terminais 1-6, 2-4 e 3-5 são interligados entre sí e estas pontas são interligadas de acordo com o fechamento que se deseja fazer no motor.
1.3 Fechamento em estrela (motor 6 pontas)
No caso da ligação estrela o motor será ligado ao maior nível de tensão disponível.
Este fechamento é o mais simples de ser feito. Neste fechamento fazemos o curto-circuito dos terminais 4, 5 e 6, e então alimentamos os terminais 1,2 e 3.
1.4 Fechamento motor elétrico 12 pontas
O motor de 12 pontas pode ser ligado em até 4 níveis de tensão: 220V, 380V, 440V, 760V.
O que irá determinar a tensão é a forma de fechamento do mesmo.
No caso do motor de 12 pontas que tem opção de 4 tensões, teremos 4 tipos de fechamento, sendo eles:
[Para continuar e ver o conteúdo completo e exclusivo do contator de potência, clique aqui.]
2.1 Contator de Potência
Sem sombra de dúvidas o contator de potência é um dos mais populares dispositivos de acionamento quando assunto em questão é Comandos Elétricos.
O simples fato de se deparar om este dispositivo em um painel elétrico, normalmente traz na mente do profissional da área elétrica a ideia da existência de um motor elétrico trifásico.
Na grande maioria das vezes, o contator é utilizado para o acionamento de motores elétricos, no entanto, esta não é a única aplicação deste dispositivo.
[Para continuar e ver o conteúdo completo e exclusivo do contator de potência, clique aqui.]
2.2 Partida Direta do Motor Trifásico
Com certeza, você já precisou fazer uma ligação direta de um motor trifásico. Além de ser uma ligação mais simples e fácil de fazer, ela tem suas particularidades.
A partida direta implica diretamente no desempenho do motor e principalmente na infraestrutura da rede de alimentação onde esta máquina elétrica é instalada, dependendo da aplicação, é mais viável utilizarmos uma partida indireta.
Neste artigo trataremos de algumas particularidades relacionadas a partida direta de motores trifásicos, para assim você consiga determinar se a partida direta é a melhor forma de partir o seu motor.
2.3 Contatores auxiliares
Contator Auxiliar é um dispositivo eletromecânico que permite manobrar os circuitos de comando, intertravamento e sinalização. Não devendo ser utilizados para manobrar cargas em substituição aos contatores de potência. Esse tipo de contator tem apenas contatos de comando.
Neste vídeo mostro a simbologia gráfico e literal do contator auxiliar.
Observe que no vídeo destacamos a nomenclatura do contator auxiliar evidenciando suas particularidades como terminais, desenho gráfico, nomenclatura literal entre outras.
Vídeo sobre Contator Auxiliar
2.4 Partida Estrela Triângulo
A Partida Estrela Triângulo é a mais usual das partidas indiretas de motor elétrico trifásico.
Como o próprio nome já diz, este sistema realizará uma partida do motor trifásico em um fechamento estrela e após alguns segundos, quando o motor já partiu, o sistema irá migrar para o fechamento triângulo, vale lembrar que o intuito desta e de qualquer uma das partidas indiretas é reduzir a corrente elétrica no instante da partida (arranque) do motor elétrico trifásico.
Atente-se que neste caso é fundamental que o motor a ser utilizado possua em sua caixa de ligação, no mínimo, seis terminais de conexão pois o fechamento das bobinas será realizado com auxílio dos contatores que compõem o sistema da partida estrela triângulo.
[Para continuar e ver o conteúdo completo e exclusivo sobre a partida estrela triângulo, clique aqui.]
Citamos acima algumas aplicações de Comandos Elétricos…
Por esta razão é tão importante ter conhecimento em comandos elétricos, este assunto está por toda parte. Sem contar que atualmente a automação residencial está em alta, e é um nicho de mercado em crescimento.
Atualmente COEL deixou de ser simplesmente uma capacitação da área industrial e a cada dia que passa, invade todos os demais setores como residenciais e comerciais por exemplo.
Pensando nisso, desenvolvemos o Curso de Comandos Elétricos (COEL), onde abordamos os principais assuntos e tendências sobre comandos elétricos, além de aulas práticas.
Aproveite esta oportunidade, aprimore seus conhecimentos. Saiba mais aqui.